栏目: 考研知识技巧 作者:佚名 热度:
考研基本常识
1.1. 你为什么要考研
我曾到高校讲座,遇到过很多奇葩的问题,简直啼笑皆非,比如有人问我考研英语听力如何考,还有的同学跟着室友已经报了政、英、数三科的辅导班,然后问我,老师会计专硕该如何如何复习……每念及此,我都会在各位准备考研之前,问上一句,你为什么要考研?
其实考研可以有很多理由,例如:
u 提升学历
u 提升就业竞争力
u 换专业、换学校
u 拓宽社会关系
u 对某一领域进行深入研究
但是,考研不要因为你们宿舍住6个人,其它5个人都考所以你也去考,更不要因为一时的励志,而后三分钟热度,中途放弃,徒劳而返。
考研确实可以给我们带来许多益处,如果决定了,那么请坚持。
1.2. 研究生的定义
高等学校本科毕业后(或以同等学力考入),按照学制要求继续在高等学校研究生部门(院、部、班)或科学研究机构学习研究的学生。研究生毕业后,就称之为研究生。分三个层次:硕士研究生、博士研究生和博士后。
什么是研究生?我个人的理解,就是专、本科毕业之后,通过国家承认的考试方式,去到具有研究生招生资格的招生单位,对某个具体的专业领域进行深度研究学习的学生。
1.3. 报考条件
教育部关于印发《2019年全国硕士研究生招生工作管理规定》的通知中,第四章第十五条报名参加全国硕士研究生招生考试的人员,须符合下列条件:
(一)中华人民共和国公民。
(二)拥护中国共产党的领导,品德良好,遵纪守法。
(三)身体健康状况符合国家和招生单位规定的体检要求。
(四)考生学业水平必须符合下列条件之一:
1. 国家承认学历的应届本科毕业生(含普通高校、成人高校、普通高校举办的成人高等学历教育应届本科毕业生)及自学考试和网络教育届时可毕业本科生。考生录取当年9月1日前必须取得国家承认的本科毕业证书,否则录取资格无效。
2. 具有国家承认的大学本科毕业学历的人员。
4. 已获硕士、博士学位的人员。
在校研究生报考须在报名前征得所在培养单位同意。
报名参加全国专业学位硕士研究生招生考试的,须符合下列条件:
(一)报名参加法律(非法学)专业学位硕士研究生招生考试的人员,须符合下列条件:
1. 符合第十五条中的各项要求。
2. 报考前所学专业为非法学专业(普通高等学校本科专业目录法学门类中的法学类专业[代码为0301]毕业生、专科层次法学类毕业生和自学考试形式的法学类毕业生等不得报考)。
(二) 报名参加法律(法学)专业学位硕士研究生招生考试的人员,须符合下列条件:
1.符合第十五条中的各项要求。
2.报考前所学专业为法学专业(仅普通高等学校本科专业目录法学门类中的法学类专业[代码为0301]毕业生、专科层次法学类毕业生和自学考试形式的法学类毕业生等可以报考)。
(三)报名参加工商管理、公共管理、工程管理、旅游管理、工程硕士中的项目管理、教育硕士中的教育管理、体育硕士中的竞赛组织专业学位硕士研究生招生考试的人员,须符合下列条件:
1. 符合第十五条中第(一)、(二)、(三)各项的要求。
2. 大学本科毕业后有3年以上工作经验的人员;或获得国家承认的高职高专毕业学历或大学本科结业后,符合招生单位相关学业要求,达到大学本科毕业同等学力并有5年以上工作经验的人员;或获得硕士学位或博士学位后有2年以上工作经验的人员。
工商管理硕士专业学位研究生相关考试招生政策同时按照《教育部关于进一步规范工商管理硕士专业学位研究生教育的意见》(教研〔2016〕2号)有关规定执行。
(四)报名参加法律(非法学)、法律(法学)、工商管理、公共管理、工程管理、旅游管理、工程硕士中的项目管理、教育硕士中的教育管理、体育硕士中的竞赛组织以外的其他专业学位硕士研究生招生考试的人员,须符合第十五条中的各项要求。
好,在这里我们接着说,以上是有关于统考生的报考条件,有些时候官方的文字确实把我们折磨的想跳楼。因为你看完了,还不懂它说的是什么意思。其实报考条件可以简单的理解为以下几点:
第一条中国人;
第二条爱党爱国遵纪守法;
再说专科、本科结业生,这叫同等学力,你得先看看你目标院校要不要同等学力的考生,如果要,那么通常是要求从毕业后到录取当年满足2年就可以了。注意一下同等学力除了有毕业年限的要求之外,通常还要求英语水平、科研贡献以及进入复试之后的专业课加试的附加要求。
最后说说已经是拿到硕士或者博士的研究生,你是当然能考的了,但如果你是在读硕士,那你得问问你现在就读的学校愿不愿意。
OK,解释完了,但是以上是通常情况。那么不通常情况还有两种:
一种是对你报考之前所学专业有关的,例如法律专硕,法律法学,要求你报考之前所学专业一定是法学类相关专业,反之,法律非法学,报考之前所学专业一定是非法学类的相关专业,还有医学方面的临床医学等专业,虽然上面通知上没说,但多数招生单位通常都是要求报考之前所学专业一定是医学类的相关专业。
不通常情况的第二种就是要求你的毕业时间,大家要注意的就是专业硕士带管理字样的,基本都要求你有一定的工作经验,例如:管理类下的工商管理、公共管理、工程管理、旅游管理,工程硕士中的项目管理,教育硕士中的教育管理,体育硕士中的竞赛组织。一般要求截止到录取当年9月份,取得本科学历满3年,专科学历满5年这样的要求。
1.4. 考试科目
知道了报名条件,再看看考什么吧,在这里我把考试科目按照考两科,考三科还有考四科的内容进行了罗列,如果你现在还面临选择专业的困惑,不妨先了解考试科目,看看都考啥。
1.4.1. 考两科
参加(199)管理类联考的七个专业硕士,初试只考两门课,管理类联考综合能力(满分为200分),英语二(满分为100分),初试总分为300分。
199管理类联考试卷内容与题型结构:
l 数学基础,75分,有以下两种题型:
问题求解,15小题,每小题3分,共45分
条件充分性判断 10小题,每小题3分,共30分
l 逻辑推理,30小题,每小题2分,共60分
l 写作,2小题,其中论证有效性分析30分,论说文35分,共65分

1.4.2. 考三科
考三科的专业主要集中在教育学、历史学和医学学科门类下的各专业领域。除了要参加政治、外国语两门公共课外,只需要考一门300分满分的专业基础综合课程。
学硕方面:教育学下面对应的教育学、心理学、体育学;历史学下面对应的考古学、中国史、世界史;医学下面对应的基础医学、临床医学、口腔医学、公共卫生与预防医学、中医学、中西医结合、药学、中药学、特种医学、医学技术、护理学、科学技术史、生物医学工程考试科目均为三科。
专硕方面:体育、应用心理、文物与博物馆、临床医学、口腔医学、公共卫生、护理、药学、中药学、中医考试科目均为三科。


1.4.3. 考四科
可以说,除了以上考两科和考三科的专业,剩下的专业领域考试科目都考四科,分别是政治(100分)、外国语(100分)、业务课一(150分)、业务课二(150分)。
这样给你解释显然是有点儿不负责的,总有点儿问你世界有多少人口,然后我告诉你,除了男生都是女生,除了女生都是男生的意思。
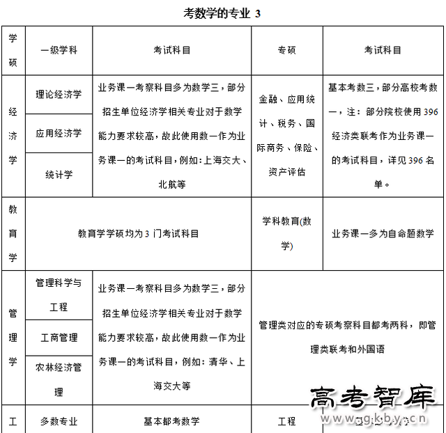
那么在细化一下,根据目标专业的不同,业务课一考试的差别,也就是所谓的考数学还是不考数学的问题。
考统考数学的专业主要集中在经济学、工学和管理学(管理科学与工程、工商管理农林经济与管理)三大类,农学部分专业会考数学(农),理学部分专业会考自命题数学。
不考数学的专业主要集中在哲学、法学、文学、医学、艺术学等学科。不考数学的专业初试科目一般为政治、英语和两门专业课,其中政治、英语满分均为100分,两门业务课满分均为150分,总分为500分。


全国考396的院校
1. 中国人民大学(金融、税务、保险、资产评估、国际商务)
2. 中央财经大学(税务、保险、资产评估、国际商务)
5. 同济大学(金融-非全)
6. 上海财经大学(金融部分方向、税务、资产评估、国际商务)
7. 上海外国语大学(金融)
8. 吉林大学(金融、税务、国际商务)
9. 湖南大学(金融、税务、保险、资产评估、国际商务、应用统计)
10. 厦门大学(金融)
11. 西南财经大学(税务、资产评估、国际商务)
13. 浙江财经(税务、资产评估)
14. 南开大学(金融、保险396)(税务、国际商务、资产评估395)
15. 南京大学(金融)
16. 中国财政科学研究院(税务)
注:以上采用396经济类联考的院校和专业,是2019年全国硕士研究生招生考试的使用情况,不同年份会有差异。例如:中央财经大学的金融专硕在2018年研究生招生考试时业务课一使用的就是396的试卷,而2019年使用的是数学三作为业务课一的考试科目。

注:理学和农学在考研的学科门类里算是相对小众的,在考数学和不考数学方面,没有任何规律。
例如:理学当中的数学专业,基本都是自命题数学;天文学专业,部分院校选考自命题高数,部分用统考数学,还有的不考数学;地理学专业,部分院校使用统考数学如北大,但人大就用的是两门专业课,不考数学。
例如:农学学硕下面的一级学科,部分院校考自命题数学(农),例如中国农业大学;部分院校不考数学,考315化学(农),例如吉林大学;农学专硕,包括农业、风景园林、兽医、林业基本上不考数学。
1.5. 命题


版权声明:文章观点仅代表作者观点,作为参考,不代表本站观点。部分文章来源于网络,如果网站中图片和文字侵犯了您的版权,请联系我们及时删除处理!转载本站内容,请注明转载网址、作者和出处,避免无谓的侵权纠纷。
相关推荐
